Medlem i

12 years 10 months
Indholdselementer

Fluoropyrimidinlægemidler (FP), bl.a. 5-fluorouracil (5-FU) samt capecitabin og tegafur, der metaboliseres til 5-FU, er antimetabolitter og centrale i den kemoterapeutiske behandling af solide tumorer, f.eks. kolorektal-, bryst-, pancreas-, hoved-hals- og øsofagus-/ventrikelcancer. Ca. 5.000 danske patienter behandles årligt med FP. Capecitabin og tegafur gives peroralt. 5-FU kan administreres både som bolus og som kontinuerlig infusion over dage eller uger, og bivirkningsprofilen afhænger af dosis og regime. Enkelte patienter har øget risiko for svær toksicitet pga. nedsat eller komplet mangel på funktion af enzymet dihydropyrimidindehydrogenase (DPD), der nedbryder både endogene pyrimidiner og 5-FU. Derfor anbefalede både European Medicines Agency og Lægemiddelstyrelsen i foråret 2020 at foretage fænotype- og/eller genotypebestemmelse før den første behandling med FP [1], men det er omdiskuteret, hvilken teststrategi der er den optimale. I denne artikel gives der en status på området. For en detaljeret gennemgang af de underliggende studier henvises til Knikman et al [2].

Sidebar placering
Venstrestillet
Hovedbudskaber
  • Dihydropyrimidindehydrogenase (DPD)-mangel øger risikoen for svær fluoropyrimidintoksicitet.

  • Lægemiddelstyrelsen og produktresuméet anbefaler test for DPD-mangel, men evidensniveauet er lavt, og der er ingen konsensus om valg af teststrategi.

  • Relevante interessenter bør sammen udvikle en tværregional teststrategi.

Ombryd tekst
0
Brødtekst
  • Dihydropyrimidindehydrogenase (DPD)-mangel øger risikoen for svær fluoropyrimidintoksicitet.

  • Lægemiddelstyrelsen og produktresuméet anbefaler test for DPD-mangel, men evidensniveauet er lavt, og der er ingen konsensus om valg af teststrategi.

  • Relevante interessenter bør sammen udvikle en tværregional teststrategi.

DIHYDROPYRIMIDINDEHYDROGENASE OG DPYD-GENOTYPER

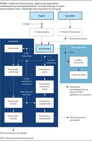
FP’s metabolisme er kompliceret (Figur 1). DPD-katalyseret omdannelse af 5-FU til inaktive metabolitter er den centrale, hastighedsbegrænsende proces [3], der omsætter 70-90%. Den resterende del omsættes ved anabole processer til aktive metabolitter, som medierer den cytotoksiske effekt [5]. Hos kaukasider findes der nedsat DPD-aktivitet hos ca. 10% og komplet DPD-mangel hos mindre end 1% [6, 7]. Prævalensen i den danske befolkning er ukendt. Hvis disse patienter får standarddosering, vil de eksponeres for højere koncentrationer af 5-FU og have en øget risiko for alvorlige bivirkninger og letalitet [8].

Sidebar placering
Venstrestillet
Billede
Sidebar placering
Venstrestillet

Den hyppigste årsag til nedsat DPD-aktivitet er enkeltnukleotidmutationer (SNP) i DPYD, der koder for DPD. De fleste er funktionelt betydningsløse, men enkelte ændrer mængden eller aktiviteten af DPD. Patienter kan være heterozygote, homozygote eller dobbelt heterozygote for en række DPYD-allelvarianter [9], hvoraf mere end 120 er beskrevet [10], og potentielt klinisk relevante kommer stadig til [11]. De fleste er inaktiverende, men enkelte øger DPD-aktiviteten [10]. I Tabel 1 vises klinisk relevante varianter, hvis association til 5-FU-toksicitet er veldokumenteret [14, 15]. Alle er inaktiverende, og bærere har nedsat clearance af 5-FU. rs3918290 (*2A)er den mest udforskede, og heterozygote bæreres 5-FU-clearance er omtrent halveret, mens homozygotes clearance vil være ekstremt lav [16]. I den nyeste guideline fra Clinical Pharamcogenetics Implementation Consortium angives også haplotypen HapB3 som klinisk relevant [12].

Sidebar placering
Venstrestillet
Billede
Sidebar placering
Venstrestillet

Kun en mindre del af tilfældene af nedsat DPD-aktivitet kan forklares med DPYD-varianter. Nedsat DPD-aktivitet ses hos patienter uden DPYD-varianter, og op til 50% af patienterne med 5-FU-toksicitet har ingen dokumenterede DPYD-varianter [8]. Coenen et al fandt nedsat DPD-aktivitet hos blot 18% af patienterne med DPYD-varianter, mens kun hver fjerde patient med lav DPD-aktivitet havde én af fire genvarianter [17]. Dog havde patienterne med DPYD-varianter som gruppe signifikant lavere DPD-aktivitet end gruppen uden DPYD-varianter.

DOSISJUSTERING VEJLEDT AF GENOTYPEBESTEMMELSE

Deenen et al bestemte den hyppigste SNP, rs3918290 (*2A), hos 2.038 patienter [18]. I den første serie fik 18 af de 22 fundne heterozygote patienter derefter en individuelt nedsat FP-dosis på 29-60% af standarddosis. Forekomsten af både let (grad 1-2) og svær (grad ≥ 3) toksicitet var sammenlignelig hos patienter med og uden genvarianter (54% vs. 61% hhv. 23% vs. 28%). Sammenlignet med 54 historiske heterozygote patienter, der var behandlet med fuld dosis, medførte dosisreduktion en lavere risiko for svær toksicitet (28% (95% konfidens-interval (KI): 10-53%) vs. 73% (95% KI: 58-85%)) og for lægemiddelassocieret død (0% (95% KI: 0-19%) vs. 10% (95% KI: 3-23%).

Henricks et al beskrev 40 patienter, som var heterozygote for rs3918290 (*2A). Disse fik gennemsnitlig 53% af en normal FP-dosis, og deres totaloverlevelse og progressionsfri overlevelse var sammenlignelig med overlevelsen hos matchede patienter uden mutationer [19]. Svær toksicitet blev rapporteret hos 18% sammenlignet med hos 77% af de heterozygote patienter i en historisk kohorte, som havde fået standarddosering.

I et andet studie inkluderedes patienter uden (n = 1.018 ) og med (n = 85) en af de fire hyppigste DPYD-varianter [5]. Afhængigt af genotype fik heterozygote patienter 50% eller 75% af FP-standarddosis i de første to behandlingsserier, hvorefter de fik individuel dosistitrering. Skønt dosistilpasningen sikrede en sammenlignelig eksponering hos begge patientgrupper, var svær toksicitet hyppigst hos de heterozygote patienter (39% vs. 23%, p = 0,013), formentlig fordi bærere af rs67376798 og HapB3 burde have fået en initialdosis, som var mindre end 75% af standarddosis. Derimod syntes halv initialdosis til bærere af rs3918290 (*2A) og rs55886062 (*13) at være sufficient til at mindske risikoen for svær toksicitet. Dosisøgning blev forsøgt hos 11 af de 85 patienter, og fem udviklede for mange bivirkninger. Dette illustrerer, at en eventuel dosisøgning bør foregå i et tæt samarbejde mellem speciallæge og patient. Dutch Pharmacogenetics Working Group-guideline anbefaler halv startdosis til heterozygote patienter med en af de fire genvarianter, der er nævnt i Tabel 1 [13].

Dosisjustering er også vigtig, når 5-FU gives sammen med strålebehandling. Lunenburg et al fandt en øget risiko for svære gastrointestinale bivirkninger hos 34 heterozygote patienter, som fik kemostrålebehandling med 5-FU i standarddosis, men ikke hos 22 patienter, der fik reduceret dosis [20].

DOSISJUSTERING VEJLEDT AF FÆNOTYPEBESTEMMELSE

DPD omsætter det endogene substrat uracil til dihydrouracil (UH2). Gamelin et al udviklede en metode til måling af pyrimidiner og deres metabolitter, bl.a. uracil og UH2 [21] og fandt i et studie (n = 81) en høj korrelation imellem UH2-uracil-ratio og både plasmakoncentrationen af 5-FU efter første behandlingsserie og 5-FU-clearance. Et senere studie tydede imidlertid på, at DPYD-genotypevarianter har en meget ringe betydning for baseline UH2-uracil-ratioen, formentlig fordi UH2-uracil-ratioen afspejler DPD-enzymaktiviteten på et umættet stadium [22].

Siden december 2018 har man i Frankrig krævet en vurdering af DPD-aktivitet før første behandling med 5-FU [6]. For nuværende bruges plasmakoncentrationen af uracil, hvor normal aktivitet defineres som [uracil] < 16 ng/ml, nedsat aktivitet som 16 ng/ml < [uracil] < 150 ng/ml og manglende aktivitet som [uracil] > 150 ng/ml. Dokumentationen for disse grænseværdier er begrænset, og uracilbestemmelse er forbundet med flere praktiske problemer. Prøvetidspunktet skal bl.a. standardiseres, da uracil har endogen døgnvariation, og centrifugering og analyse eller nedfrysning skal ske inden for en time efter prøvetagningen.

De senere år er flere fænotypiske test til screening for DPD-mangel kommet til, bl.a. direkte måling af DPD-aktivitet i perifere mononukleære blodceller og uracil breath test [23]. Men der er endnu ingen konsensus eller solid evidens, som definerer eller stratificerer fænotypisk DPD-mangel [4]. Desuden står teknisk metodevalidering, krav til laboratorieudstyr, svartider, organisation af rekvisition og svarafgivelse og utilstrækkelig diagnostisk præcision i vejen for en klinisk implementering.

DOSISJUSTERING VEJLEDT AF PLASMAKONCENTRATIONSBESTEMMELSE

FP har et snævert terapeutisk interval og udviser nonlineær kinetik [24]. Ved standarddosering efter overfladeareal (BSA) fås en betydelig interindividuel variation i plasmakoncentrationen [25], hvilket primært afspejler forskelle i omsætningshastigheden [23]. Ud over genetisk polymorfi af nøgleenzymer bidrager faktorer som alder, køn, sygdomsstadie, lægemiddelinteraktioner og komorbiditet til denne variation. Der er gjort flere forsøg på dosisjustering af 5-FU ud fra koncentrationsmåling [26], som kan foretages ud fra en enkelt koncentrationsmåling ved steady state [9] eller ud fra arealet under koncentrationstidskurven (AUC). Sammenlignet med dosering efter BSA, tydede en metaanalyse på, at individualiseret dosering styret ud fra plasmakoncentrationer forbedrer responsraten på 5-FU (oddsratio: 2,04 (95% KI: 1,41-2,95%)), men fraset en lavere risiko for mukositis, ændres tolerabiliteten ikke [24]. Studier af effekten på overlevelse mangler helt [26].

Der er publiceret algoritmer for dosistilpasning og studier, hvor man foreslår, hvordan plasmakoncentrationen kan styres ind i et fastlagt interval [27, 28], men på grund af mangelfulde data er det terapeutiske interval for AUC ikke endeligt fastlagt.

Mange praktiske forhold komplicerer denne tilgang til individualiseret dosering af 5-FU. Der skal f.eks. tages mere end én prøve til valid bestemmelse af AUC. Principielt kan man heller ikke med metoden forebygge toksicitet i første behandlingsserie, hvor der gives standarddosis, og dosisjustering ud fra bestemmelse af plasmakoncentrationer må for nuværende anses for utilstrækkeligt underbygget til at kunne implementeres i den kliniske rutine.

VALIDITET

På trods af en betydelig forskningsindsats er det fortsat uklart, i hvilket omfang geno- og/eller fænotypetest kan anvendes til forebyggelse af alvorlig 5-FU-toksicitet, forbedring af responset på kemoterapi eller øget overlevelse. Figur 2 viser den teoretiske sammenhæng mellem en geno- og en fænotypetestning.

Sidebar placering
Venstrestillet
Billede
Sidebar placering
Venstrestillet

En principiel udfordring med genotypebetemmelse til forudsigelse af svær toksicitet er en lav sensitivitet og en lav positiv prædiktiv værdi (PPV). DPD-aktiviteten varierer betragteligt, hos både patienter med og patienter uden DPYD-varianter, og aktiviteten hos patienter med og uden DPYD-varianter er overlappende [6]. Svær toksicitet ses hos patienter både med og uden mutationer og hos patienter med lav og høj DPD-aktivitet, uafhængigt af deres DPYD-status. Dette tilskrives bl.a. mutationer i andre enzymsystemer [4].

Man har kun i få studier undersøgt værdien af at kombinere geno- og fænotypebestemmelse [29, 30]. Studierne er metodologisk diskutable, men kombinationen af test synes ikke at forbedre validiteten væsentligt.

PPV vil altid være lav, når en test appliceres i en population med lav hyppighed af det, man leder efter, men en test med lav PPV kan alligevel tilføre værdi, hvis man forebygger alvorlige, patientnære hændelser. Det vil dog ske på bekostning af en høj andel falsk positive resultater.

PPV er i nogle datasæt bedre for uracilbaseret fænotypebestemmelse end for genotypebestemmelse, men der er ikke etableret international eller regulatorisk konsensus om den bedste teststrategi. I klinisk praksis er Holland og Frankrig de lande, hvor man har haft en national strategi længst. I Frankrig anvendes der altovervejende fænotypebestemmelse, og i Holland anvendes der altovervejende genotypebestemmelse. Den internationale diskurs afspejler meget konkret, at evidensen for valg af teststrategi på nuværende tidspunkt ikke er entydig.

KONKLUSION

Rationalet bag implementering af DPD/DPYD-test før behandling med 5-FU for at forebygge alvorlige bivirkninger er biologisk plausibelt og klinisk meningsfyldt. Evidensen for en klinisk gevinst hviler altovervejende på ret konsistente, observationelle data. Der er intet regulatorisk påbud, men med den seneste tilføjelse til produktresuméet om, at DPD/DPYD bør vurderes før behandlingsstart, er det vores vurdering, at man i klinisk praksis ikke kan undlade at indføre en teststrategi.

Evidensgrundlaget for valg af optimal teststrategi er mangelfuldt. De bedst dokumenterede og mest udbredte strategier er fænotypebestemmelse (endogen uracilmetabolisme) og/eller genotypebestemmelse af varianter i DPYD, men testvaliditeten er kontroversiel. Valg af teststrategi afhænger dog også af bl.a. kvalitet og tilgængelighed af analyserne, omkostninger, praktiske forhold ved prøvetagning samt svartid og potentiel forsinkelse af nødvendig behandling. Vi anbefaler, at relevante danske interessenter samarbejder om at udvikle en teststrategi på tværs af regionerne.



Korrespondance Stig Ejdrup Andersen. E-mail: seja@regionsjaelland.dk
ANTAGET 16. december 2020
Publiceret på ugeskriftet.dk 8. februar 2021
Interessekonflikter Der er anført potentielle interessekonflikter. Forfatternes ICMJE-formularer er tilgængelige sammen med artiklen på ugeskriftet.dk
Referencer findes i artiklen publiceret på ugeskriftet.dk
Artikelreference Ugeskr Læger 2021;183:V07200556

Sidebar placering
Venstrestillet
Article type
Journal
Magazine
Section
References

Referencer

  1. Lægemiddelstyrelsen. Sikkerhedsinformation vedr. 5-fluorouracil- (i.v.), capecitabin- og tegafurholdige præparater. https://laegemiddelstyrelsen.dk/da/nyheder/2020/sikkerhedsinformation-vedr-5-fluorouracil-iv,-capecitabin-og-tegafurholdige-praeparater/ (9. jun 2020).

  2. Knikman JE, Gelderblom H, Beijnen JH et al. Individualized dosing of fluoropyrimidine-based chemotherapy to prevent severe fluoropyrimidine-related toxicity: what are the options? Clin Pharmacol Ther (online 5. okt 2020).

  3. Miura K, Kinouchi M, Ishida K et al. 5-FU Metabolism in cancer and orally-administrable 5-FU drugs. Cancers (Basel) 2010;2:1717-30.

  4. Meulendijks D, Cats A, Beijnen JH et al. Improving safety of fluoropyrimidine chemotherapy by individualizing treatment based on dihydropyrimidine dehydrogenase activity – ready for clinical practice? Cancer Treat Rev 2016;50:23-34.

  5. Mazzuca F, Borro M, Botticelli A et al. Pre-treatment evaluation of 5-fluorouracil degradation rate: association of poor and ultra-rapid metabolism with severe toxicity in a colorectal cancer patients cohort. Oncotarget 2016;7:20612-20.

  6. Henricks LM, Lunenburg CATC, de Man FM et al. DPYD genotype-guided dose individualisation of fluoropyrimidine therapy in patients with cancer: a prospective safety analysis. Lancet Oncol 2018;19:1459-67.

  7. Pallet N, Hamdane S, Garinet S et al. A comprehensive population-based study comparing the phenotype and genotype in a pretherapeutic screen of dihydropyrimidine dehydrogenase deficiency. Br J Cancer 2020;123:811-8.

  8. van Kuilenburg ABP. Dihydropyrimidine dehydrogenase and the efficacy and toxicity of 5-fluorouracil. Eur J Cancer 2004;40:939-50.

  9. Lee JJ, Beumer JH, Chu E. Therapeutic drug monitoring of 5-fluorouracil. Cancer Chemother Pharmacol 2016;78:447-64.

  10. Offer SM, Fossum CC, Wegner NJ et al. Comparative functional analysis of DPYD variants of potential clinical relevance to dihydropyrimidine dehydrogenase activity. Cancer Res 2014;74:2545-54.

  11. Froehlich TK, Amstutz U, Aebi S et al. Clinical importance of risk variants in the dihydropyrimidine dehydrogenase gene for the prediction of early-onset fluoropyrimidine toxicity. Int J Cancer 2015;136:730-9.

  12. Amstutz U, Henricks LM, Offer SM et al. Clinical Pharmacogenetics Implementation Consortium (CPIC) guideline for dihydropyrimidine dehydrogenase genotype and fluoropyrimidine dosing: 2017 Update. Clin Pharmacol Ther 2018;103:210-6.

  13. Lunenburg CATC, van der Wouden CH, Nijenhuis M et al. Dutch Pharmacogenetics Working Group (DPWG) guideline for the gene–drug interaction of DPYD and fluoropyrimidines. Eur J Hum Genet 2020;28:508-17.

  14. Meulendijks D, Henricks LM, Sonke GS et al. Clinical relevance of DPYD variants c.1679T>G, c.1236G>A/HapB3, and c.1601G>A as predictors of severe fluoropyrimidine-associated toxicity: a systematic review and meta-analysis of individual patient data. Lancet Oncol 2015;16:1639-50.

  15. Rosmarin D, Palles C, Church D et al. Genetic markers of toxicity from capecitabine and other fluorouracil-based regimens: investigation in the QUASAR2 Study, systematic review, and meta-analysis. J Clin Oncol 2014;32:1031-9.

  16. Maring J, van Kuilenburg A, Haasjes J et al. Reduced 5-FU clearance in a patient with low DPD activity due to heterozygosity for a mutant allele of the DPYD gene. Br J Cancer 2002;86:1028-33.

  17. Coenen MJH, Paulussen ADC, Breuer M et al. Evolution of dihydropyrimidine dehydrogenase diagnostic testing in a single center during an 8-year period of time. Curr Ther Res Clin Exp 2019;90:1-7.

  18. Deenen MJ, Meulendijks D, Cats A et al. Upfront genotyping of DPYD*2A to Individualize fluoropyrimidine therapy: a safety and cost analysis. J Clin Oncol 2016;34:227-34.

  19. Henricks LM, van Merendonk LN, Meulendijks D et al. Effectiveness and safety of reduced-dose fluoropyrimidine therapy in patients carrying the DPYD*2A variant: a matched pair analysis. Int J Cancer 2019;144:2347-54.

  20. Lunenburg CATC, Henricks LM, Dreussi E et al. Standard fluoropyrimidine dosages in chemoradiation therapy result in an increased risk of severe toxicity in DPYD variant allele carriers. Eur J Cancer 2018;104:210-8.

  21. Gamelin E, Boisdron-Celle M, Guérin-Meyer V et al. Correlation between uracil and dihydrouracil plasma ratio, fluorouracil (5-FU) pharmacokinetic parameters, and tolerance in patients with advanced colorectal cancer: a potential interest for predicting 5-FU toxicity and determining optimal 5-FU dosage. J Clin Oncol 1999;17:1105.

  22. Sistonen J, Büchel B, Froehlich TK et al. Predicting 5-fluorouracil toxicity: DPD genotype and 5,6-dihydrouracil:uracil ratio. Pharmacogenomics 2014;15:1653-66.

  23. van Staveren MC, Guchelaar HJ, van Kuilenburg ABP et al. Evaluation of predictive tests for screening for dihydropyrimidine dehydrogenase deficiency. Pharmacogenomics J 2013;13:389-95.

  24. Yang R, Zhang Y, Zhou H et al. Individual 5-Fluorouracil dose adjustment via pharmacokinetic monitoring versus conventional body-area-surface method: a meta-analysis. Ther Drug Monit 2016;38:79-86.

  25. Felici A, Verweij J, Sparreboom A. Dosing strategies for anticancer drugs: the good, the bad and body-surface area. Eur J Cancer 2002;38:1677-84.

  26. Beumer JH, Chu E, Allegra C et al. Therapeutic drug monitoring in oncology: IATDMCT recommendations for 5-fluorouracil therapy. Clin Pharmacol Ther 2019;105:598-613.

  27. Morawska K, Goirand F, Marceau L et al. 5-FU therapeutic drug monitoring as a valuable option to reduce toxicity in patients with gastrointestinal cancer. Oncotarget 2018;9:11559-71.

  28. Kaldate RR, Haregewoin A, Grier CE et al. Modeling the 5-fluorouracil area under the curve versus dose relationship to develop a pharmacokinetic dosing algorithm for colorectal cancer patients receiving FOLFOX6. Oncologist 2012;17:296-302.

  29. Boisdron-Celle M, Remaud G, Traore S et al. 5-Fluorouracil-related severe toxicity: a comparison of different methods for the pretherapeutic detection of dihydropyrimidine dehydrogenase deficiency. Cancer Letters 2007;249:271-82.

  30. Meulendijks D, Henricks LM, Jacobs BAW et al. Pretreatment serum uracil concentration as a predictor of severe and fatal fluoropyrimidine-associated toxicity. Br J Cancer 2017;116:1415-24.

Woodwing Id
39577
Fil
Conflict of interest
English title
Phenotype- or genotype test for dihydropyrimidin dehydrogenase deficiency before treatment with a fluoropyrimidine
English summary

Stig Ejdrup Andersen, Niels Herluf Paulsen, Per Pfeiffer, Camilla Qvortrup & Per Damkier

Ugeskr Læger 2021;183:V07200556

Some patients may have partial or complete deficiency of dihydropyrimidin dehydrogenase (DPD) and be more likely to experience severe toxicity with 5-fluorouracil. Since the spring of 2020, the Danish Medicines Agency has recommended genotype or phenotype testing before treatment with a fluoropyrimidine, but the most appropriate test strategy is debated. In this review, we present polymorphisms in the genes coding for DPD and summarise the evidence for DPD-enzyme deficiency testing and pharmacokinetic guided dosing.

Authors workplaces

1) Klinisk Farmakologisk Enhed, Sjællands Universitetshospital, Roskilde, 2) Afdeling for Klinisk Biokemi og Farmakologi, Odense Universitetshospital, 3) Onkologisk Afdeling, Odense Universitetshospital, 4) Onkologisk Afdeling, Rigshospitalet, 5) Klinisk Institut, Det Sundhedsvidenskabelige Fakultet, Syddansk Universitet

Ugeskr Læger 2021;183:V07200556

Bib ref
Ugeskr Læger 2021;183:V07200556
Article number
V07200556
Authors

Stig Ejdrup Andersen1, Niels Herluf Paulsen2, Per Pfeiffer3, Camilla Qvortrup4 & Per Damkier2, 5

0 likes