Medlem i

12 years 10 months
Indholdselementer
Billede
Sidebar placering
Venstrestillet
Billede
Sidebar placering
Venstrestillet
Billede
Sidebar placering
Venstrestillet
Billede
Sidebar placering
Venstrestillet


Eosinofili udgør et komplekst klinisk problem. Vejledt af grundig anamnese og objektiv undersøgelse kan allergi, parasitær sygdom, inflammatorisk tilstand eller mistanke om en ondartet sygdom ofte begrundes som årsag og lægges til grund for udredning. I oversigten gennemgås diagnostik og behandling samt en ny klassifikation for tilstande med eosinofili. Især fremhæves betydningen af molekylærbiologisk teknik for at påvise klonal blodsygdom og for valg af behandling. Patienter med uforklaret eosinofili foreslås henvist til eller udredt i samarbejde med en hæmatologisk afdeling.

Eosinofili udgør en klinisk problemstilling med allergi eller infektion som de hyppigste årsager. I enkelte tilfælde findes eosinofili sekundært ved malign eller inflammatorisk sygdom, men eosinofili kan også være den primære manifestation af en hæmatologisk sygdom. I denne oversigt omtales ny viden om patogenese og behandling af eosinofili. Især omtales fremskridt inden for de sjældne årsager til eosinofili og den kliniske betydning heraf.

Sidebar placering
Venstrestillet
Billede
Sidebar placering
Venstrestillet



Materiale og metoder

Der er foretaget søgning i maj 2008 i PubMed med søgeordene: eosinophilia, hypereosinophilic syndrome, chromosome, mutation, hematology og treatment . Ved søgning i Cochrane-biblioteket fandtes ingen relevante litteraturgennemgange.

Den eosinofile granulocyt

Paul Ehrlich beskrev den eosinofile granulocyt i 1879. Eosinofile granulocytter med de røde granula er let genkendelige i cytologisk og histologisk materiale med konventionelle farvemetoder som hæmatoxylin-eosin og May-Grünwald-Giemsa. Kernen er typisk delt i to lapper (Figur 1 ). Der er ikke beskrevet en specifik immunfænotype af eosinofile granulocytter, men den adskiller sig funktionelt og fysiologisk fra den neutrofile granulocyt [1, 2].

Eosinofile granulocytter udvikles i knoglemarven fra kommitterede hæmopoietiske stamceller, der tilhører den myeloide cellerække. Udviklingen kontrolleres af transkriptionsfaktoren GATA1 , mens proliferation og differentiering reguleres af interleukin (IL) 3 og 5, samt granulocyt-monocyt-kolonistimulerende faktor, der produceres af T-hjælper-(Th) 2-lymfocytter. Overekspression af GATA1 i murine modeller inducerer eosinofili - deletion medfører eosino-peni. I den eosinofile granulocyts granula findes polypeptider, cytokiner og enzymer af betydning for cellens funktion f.eks. major basic -protein, eosinofilt -kation-protein, neurotoksin og peroxidase, samt leukotrien, interleukiner og tumornekrotiserende faktor. Alle er relaterede til cellens opgaver ved parasitær infektion, allergi, immunmodulation eller vævsinflammation [1, 3]. Hos raske er antallet af eosinofile granulocytter i blod højst 0,45 × 10 9 /l.

Klassifikation og årsager

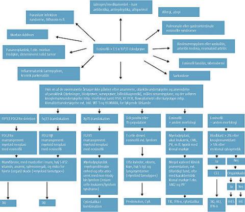
Et forhøjet antal af eosinofile granulocytter kan optræde sekundært til forskellige sygdomme. Chusid et al introducerede i 1975 betegnelsen hypereosinofilt syndrom (HES) ved eosinofili > 1,5 × 10 9 /l, og når ingen anden årsag til eosinofilien påvistes efter seks måneder [4]. Erkendelsen af eosinofili som den primære manifestation af en blodsygdom er siden blevet mere nuanceret og omfatter nu forskellige klonale hæmatologiske sygdomme [5]. I den ny klassifikation fra World Health Organization (WHO) defineres kronisk eosinofil leukæmi som tilfælde, hvor eosinofilien giver organskade og enten klonalitet eller øget forekomst af myeloblaster påvises i blod eller knoglemarv [6]. I den ny klassifikation skelnes idiopatisk HES (iHES) som tilstande med organskade, der er betinget af eosinofili, men uden klonalitet eller forekomst af umodne eosinofile granulocytter, mens idiopatisk hypereosinofili anvendes ved tilstande uden organskade, klonalitet eller forekomst af blaster i blod eller knoglemarv [6] (Figur 2 ).

Der findes ikke sikre data for prævalensen af eosinofili. I forbindelse med artiklen er der udført en opgørelse af differentialtællinger i Københavns Prak-tiserende Lægers Laboratorium. I en otteårig periode fandtes eosinofili i nær 7% af over en million ana-lyser. Det materiale offentliggøres andetsteds.

I udviklingslande vil eosinofili hyppigst være -sekundær til en parasitinfektion [7], på verdensplan oftest med helminter [8]. I industrialiserede lande er eosinofili oftest associeret til allergiske/atopiske tilstande [5]. Medikamentelt induceret eosinofili må -altid haves in mente, især ved anvendelse af allopurinol, antiepileptika og antibiotika [9].

Eosinofili kan optræde ved immundefekt og -bi-nyrebarkinsufficiens, som et paraneoplastisk fænomen ved solid tumor, ved morbus Hodgkin og non-Hodgkins lymfom, specielt T-cellelymfomer. End-videre ved systemisk lupus erythematosus og reumatoid artritis, og indgår som diagnosekriterium for Churg-Strauss vaskulitis [10]. Det findes obligat ved eosinofil gastroenteritis [11], allergisk eller infektiøst betinget Loefflers pneumonitis og eosinofile pneumonier [5, 7, 12, 13] (Figur 2).

Cytogenetik og molekylærbiologi ved klonal eosinofili

Til påvisning af klonal sygdom i knoglemarv kan anvendes karyotype, fluorescens-in-situ-hybridisering (FISH) og reverse transcriptase polymerase chain reaction (RT-PCR). Hermed kan findes strukturelle kromosomforandringer eller mutationer, der involverer platelet-derived growth factor receptor (PDGFR), fibroblast growth factor receptor (FGFR) eller T-celle receptor (TCR)- rearrangement som udtryk for neoplasi [14] (Figur 2). Påvisning af inaktivering af X-kromosom med human androgen receptor assay (HUMARA), der er teknisk krævende at udføre og kun benyttes for kvinder [7], samt Wilms tumorgen (WT1) [15] kan begge anvendes til at påvise en klonal sygdom per se og dermed skelne fra reaktive, ikkeneoplastiske årsager til eosinofili. Påvises ingen klonalitet, og er eosinofilien ikke sekundær til en anden sygdom, anvendes iHES eller idiopatisk hypereosinofili som eksklusionsdiagnose [4] (Figur 2).

Overordnet skelnes således mellem primær -(klonal), eller idiopatisk hypereosinofili (uden organskade) og iHES (med organskade) samt sekundær (reaktiv) eosinofili. Definitionen på HES med eosinofili, der varer seks måneder, er ikke rationel at anvende, da ubehandlet eosinofili medfører risiko for organskade. Få patienter bør nu være uklassificerede ved anvendelse af molekylærbiologisk diagnostik, og forventeligt vil begrebet idiopatisk hypereosinofili

og iHES forsvinde i de kommende år. Der er ikke udført opgørelse af, hvor mange patienter med Churg-Strauss vaskulitis, hvor eosinofili ses hos flertallet, der kan have en klonal hæmatologisk sygdom [10].

Opdagelsen af JAK2-mutationen ved de klassiske myeloproliferative sygdomme (polycytæmia vera, essentiel trombocytose og primær myelofibrose) [16] og de molekylærbiologiske forhold ved tilstande med eosinofili har medført ændret klassifikation. I WHO 2008-systemet benævnes »myeloide neoplasier«, der er opdelt i akut myeloid leukæmi, myelodysplasi og myeloproliferative neoplasier [17]. Klonale tilstande med eosinofili er heri opdelt efter den påviste abnormitet. I algoritmen søges karakteristika angivet, men med forbehold for et bredt klinisk spektrum [5, 11, 12, 17-21] (Figur 2).

Diagnostik og klinik

Udredning ved eosinofili over 1,5 × 10 9 /l bør ind-ledes umiddelbart, vejledt af en detaljeret anamnese

og objektiv undersøgelse (Figur 2). Graden af eosinofili er ikke korreleret til årsagen, og organskade optræder ved såvel klonale som nonklonale/reaktive -årsager [7]. Manifestationer fra et enkelt organsystem (lunge, mave-tarm, knoglemarv) kan være vejledende for den diagnostiske udredning, mens hjerte- og centralnervesystem-symptomer ses uafhængigt af årsagen (Figur 2).

Patienterne har typisk almensymptomer eller symptomer fra et organsystem, men jo sværere eosino-fili des oftere ses symptomer fra flere organsystemer [13]. Da udredning og komplikationer til eosinofili involverer mange medicinske og parakliniske specialer, vil den diagnostiske proces og behandling ofte -involvere et tæt tværfagligt samarbejde [8].

Det er vigtigt tidligt at afklare allergi, infektion og medikamentelt fremkaldt eosinofili. Derma-tologisk vurdering med allergentestning vil derfor ofte være nødvendig ved hudsymptomer, herunder intrakutantest eller provokationsforsøg samt

in vitro-allergentest som radioallergosorbent test (RAST). Røntgenundersøgelse af thorax samt en lungefunktionsundersøgelse (LFU) vil tilsvarende være aktuel, hvis det kliniske billede rejser mistanke om asthma bronchiale. Parasitærsygdom mistænkes hos patienter med rejseanamnese, og udredning omfatter urin- og fæcesundersøgelse (Figur 2). Parasitære -sygdomme som f.eks. Strongyloides kan kræve sero-logiske undersøgelser og vævsbiopsi [7], og der kan være indikation for duodenalaspirat for at påvise Ascariasis [5].

Når ovenstående hyppige årsager til eosinofili er afklaret, koncentreres undersøgelsesprogrammet om reumatisk sygdom, tumorassocieret eller klonal hæmatologisk eosinofili og idiopatisk hypereosinofili på grund af forskellig behandling og prognose.

Ofte vil det kliniske billede være præget af almen-symptomer med træthed, vægttab og subfebrilia og organrelaterede symptomer som hoste, dyspnø, ødemer, iskæmi, neuropati, myalgi, artritis, udslæt og diarre [13, 22] (Tabel 1 ).

Knoglemarvsundersøgelse og vævsprøve/serologi vedrørende afficerede organer er obligat. Dif-feren-tialdiagnostik ud fra en morfologisk vurdering af den eosinofile granulocyt alene er ikke mulig, og ekstracellulært, krystalliseret protein fra degranulerede eosinofile granulocytter (Charcot-Leyden-krystal) er ikke specifikt. Til den patoanatomiske vurdering hører beskrivelse af granulomdannelse, tegn på vaskulitis, mastcelle- eller lymfocytinfiltration.

Blod- og knoglemarvsundersøgelse

Ved mikroskopi af blod ses et øget antal modne eosinofile granulocytter samt eventuelt et mindre antal umodne forstadier - eosinofile myelocytter og promyelocytter. De eosinofile granulocytter kan have atypisk kerne- eller cytoplasmamorfologi [23]. Disse forandringer betragtes i dag som uspecifikke [24]. Tilstedeværelsen af myeloblaster i blodet skærper mistanken om kronisk eosinofil leukæmi [7].

Knoglemarven er hypercellulær og domineret af modne eosinofile granulocytter (Figur 1 og 2). Hyp-pigst ses opmodning af såvel granulopoiesen som erytro- og megakaryopoieserne. Venstreforskydning af granulopoiesen med et forøget antal myeloblaster (5-19%) eventuelt med dysplastiske forandringer -giver mistanke om neoplastisk sygdom [7]. Ved akut leukæmi ledsaget af hypereosinofili ses definitorisk mere end 20% blaster i blod og/eller knoglemarv [25]. Hypereosinofili i knoglemarven kan ledsages af knoglemarvsfibrose [26]. Mastceller påvises ved specialfarvning og mastcelleaktivitet ved måling af øget serumtryptase (Figur 2).

Andre væv

Enzymer og cytokiner, der er frigivet fra granula i eosinofile granulocytter, kan føre til f.eks. nervepåvirkning, bronkial hyperreaktivitet, mukosaaffektion, endotelskade og trombose, der kan resultere i organskade [1, 3, 5, 7]. Ved mikroskopi ses infiltration med eosinofile granulocytter, undertiden eosinofile mikroabscesser, varierende nekrose, og evt. ledsagende -inflammatoriske forandringer, sekundær fibrose eller Charcot-Leyden-krystaller.

Monitorering af eosinofil vævsskade

Vedvarende eosinofili kan medføre vævsskade, men den er ikke obligat, og sværhedsgraden varierer [7]. Det er derfor vigtigt at udføre funktionsundersøgelser på diagnosetidspunkt og til monitorering hos den enkelte patient [13]. Hjerterelateret dødsfald er den hyppigste dødsårsag [7], men også nervesystemet, lungerne, huden, mave-tarm-kanalen, det hæmatopoietiske system og nyrer kan være påvirkede af eosinofili og eosinofil infiltration. Den kumulative frekvens af eosinofil organskade hos 105 patienter med eosinofili fremgår af Tabel 1 [27]. Patienterne kan tænkes at repræsentere en heterogen gruppe, som med molekylærbiologisk teknik i dag kunne subklassificeres. Aktuelt må sådanne retrospektive opgørelser anvendes som udtryk for risiko for organpåvirkning ved primær og idiopatisk eosinofili generelt.

Den indledende undersøgelse af patienten med eosinofili bør omfatte ekkokardiografi, serumtroponin, røntgen af thorax, evt. computertomografi (CT) af thorax og LFU [5, 13]. Ved symptomer fra nerve-systemet suppleres med elektromyografi, nerveledningshastighed eller magnetisk resonans-angiografi (MR-angiografi) af cerebrum (for vaskulitis). Ved mave-tarm-gener udføres endoskopi med biopsi. Man bør monitorere alle patienter med (få) måneders interval vejledt af symptomer, blodprøver og funktionsundersøgelser [5].

Sidebar placering
Venstrestillet
Billede
Sidebar placering
Venstrestillet



Behandling af eosinofili

Behandling rettes mod årsagen til eosinofili, f.eks med antibiotika, immuno-suppression og seponering af udløsende medicin (Figur 2). Hvis der ikke iden-tificeres en årsag eller klonal sygdom, bør sværhedsgraden af organskaden diktere behandlingsvalget [7]. For asymptomatiske patienter er der ikke er konsensus om, hvornår behandling bør påbegyndes.

Behandlingsmålene er at reducere antallet af eosinofile granulo cytter i væv og (især) perifert blod til normalområdet og at forebygge organskade og tromboemboli hos risikopatienter, samt at begrænse bivirkninger til behandling [22, 28].

Glukokortikoid (prednisolon 1 mg/kg/dag) anses for førstevalg og er udmærket til symptomatisk behandling. Patienter, der responderer, gør det hurtigt [22], hvorefter dosis langsomt reduceres. Bivirk-ninger til prednisolon limiterer længere tids brug (Tabel 2 ).

Ved klonal blodsygdom eller iHES kan cyklosporin anvendes sammen med prednisolon som et ste-roidbesparende medikament. En lille serie har vist klinisk og hæmatologisk bedring ved denne kombination, men bivirkningerne er udtalte, og behandlingen kræver overvågning af serumkoncentration [29] (Tabel 2). Cytostatisk behandling med hydroxyurea, som det mest anvendte og veltolererede var indtil for nyligt andetvalg hos steroidresistente patienter. Brug af anden kemoterapi bør forbeholdes de få patienter, som har leukæmi eller lymfom, og hvor andre midler ikke kan begrundes på molekylærbiologisk status [7] (Tabel 2). Resultaterne fra flere studier har vist, at -interferon-α (IFN-α) har effekt ved iHES og kan medføre klinisk bedring og reduktion af eosinofili [30, 31]. Bivirkningerne ved behandling er hyppige, især hos ældre, og stoffet frarådes til behandling af T-cellemedieret HES [32]. IFN-α kan anbefales som andetvalg ved steroidrefraktære patienter under 60 år og kan anvendes under graviditet.

Imatinib er en tyrosinkinase-inhibitor (TK I), der hæmmer signaltransduktion via TK-onkoproteiner Bcr-ABL (t(9;22)), c-KIT og F1P1L1-PDGFRa, TEL-PDGFRb (t(5;12)) og formodentligt andre PDGFRa/b-fusionsgener (Figur 2). Imatinib er førstevalget ved påvist F1P1L1-PDGFRA-fusionsgen [33]. Meget lovende resultater er opnået med lavere doser (100 mg/dag eller mindre) end de, der anvendes ved kronisk myeloid leukæmi [34-36]. Ved højere dosering (400 mg) kan imatinib inducere partiel [37] og komplet remission [34] hos patienter uden fusionstran-skriptet, som udtryk for at der findes endnu ikkeidentificerede imatinib-følsomme TK, der er ansvarlige for eosinofli. Det gør imatinib til et udmærket tredjevalg, da bivirkningerne anses for at være tolerable. Niloti-nib og dasatinib kan som andengenerations-TKI måske anvendes til TK-betingede sygdomme [38].

Mepolizumab er et fuldt humaniseret anti-IL-5-antistof, der giver hurtigt og vedholdende fald i eosinofile granulocytter [22]. Mepolizumab mindsker behovet for prednisolon, andelen af eosinofile granulocytter i perifert blod og reducerer time to treatment failure signifikant i forhold til placebo hos F1P1L1-PDGFRA-negative patienter [39, 40]. Mepolizumab kan anses som førstevalg til patienter med påvist TCR-klonalitet, da eosinofilien er IL-5-induceret. Der er endnu ikke givet markedsføringstilladelse i Dan-mark eller af European Medicines Agency (EMEA) for mepolizumab, og det forventes - ifølge producenten - ikke før tidligt i 2010.

Aktuelt må anbefales tromboseprofylakse efter generelle retningslinjer (75-150 mg acetylsalicylsyre daglig), idet der ikke er publiceret undersøgelser, som specifikt omhandler disse forhold.

Prognosen har tidligere været betragtet »god« ved behandling af patienter med idiopatisk hyper-eosinofili. Med differentiering mellem flere årsager til eosinofili kan prognostisk mere belastede undergrupper identificeres, f.eks. med 8p11-translokation (Figur 2). For patienter med klonal, aggressiv sygdom kan stamcelletransplantation være indiceret.

De senere års forskning har afdækket nye pato-genetiske aspekter og skabt nye muligheder for behandling af patienter med eosinofili. Det hypereosinofile syndrom var tidligere en eksklusionsdiagnose, men med molekylærbiologiske metoder er det vist at rumme flere definerede sygdomsenheder. Det har stor betydning, at molekylærbiologien har bidraget til at finde »målene" for de nye »targeterede« behandlingsformer, således at patienter i fremtiden vil blive tilbudt en anderledes rationel og velfunderet behandling. Samtidig vil det også for nogle patienter være et redskab for terapistyring ved hjælp af kvantitativ måling i blodet af den molekylære ændring, som betinger sygdommens kliniske fænotype. Men de diagnostiske redskaber er ikke altid tilgængelige. Udredning af patienter med uafklaret eosinofili bør henvises til eller udredes i samarbejde med en hæmatologisk afdeling.


Christen Lykkegaard Andersen , A.L. Drewsensvej 10, st. tv., DK-2100 København Ø. E-mail: christenla@gmail.com

Antaget: 18. marts 2009

Interessekonflikter: Ingen


  1. Rothenberg ME, Hogan SP. The eosinophil. Annu Rev Immunol 2006;24:147-74.
  2. Salati S, Bianchi E, Zini R et al. Eosinophils, but not neutrophils, exhibit an efficient DNA repair machinery and high nucleolar activity. Haematologica 2007;92:1311-8.
  3. Kariyawasam HH, Robinson DS. The eosinophil: the cell and its weapons, the cytokines, its locations. Semin Respir Crit Care Med 2006;27:117-27.
  4. Chusid MJ, Dale DC, West BC et al. The hypereosinophilic syndrome: analysis of fourteen cases with review of the literature. Medicine (Baltimore) 1975;54:1-27.
  5. Tefferi A, Patnaik MM, Pardanani A. Eosinophilia: secondary, clonal and idiopathic. Br J Haematol 2006;133:468-92.
  6. Bain B, Gilliland D. Chronic eosinophilic leukemia, not otherwise specified. I: Swerdlow SH, Campo E, Harris NLet al. eds.World Health Organization classification of tumours of haemotopoietic and lymphoid tissues. Lyon: IARC Press, 2008:51-3.
  7. Brito-Babapulle F. The eosinophilias, including the idiopathic hypereosinophilic syndrome. Br J Haematol 2003;121:203-23.
  8. Granel B, Serratrice J, Schleinitz N et al. [Diagnostic approach to hypereosinophilia]. Med Trop (Mars) 1998;58:489-92.
  9. Weismann K, Brandrup F. [DRESS versus HES]. Ugeskr Læger 2006;168:708-9.
  10. Pagnoux C, Guilpain P, Guillevin L. Churg-Strauss syndrome. Curr Opin Rheumatol 2007;19:25-32.
  11. Rothenberg ME. Eosinophilic gastrointestinal disorders (EGID). J Allergy Clin Immunol 2004;113:11-28.
  12. Cottin V, Cordier JF. Eosinophilic pneumonias. Allergy 2005;60:841-57.
  13. Sade K, Mysels A, Levo Y et al. Eosinophilia: A study of 100 hospitalized patients. Eur J Intern Med 2007;18:196-201.
  14. Cross NC, Reiter A. Fibroblast growth factor receptor and platelet-derived growth factor receptor abnormalities in eosinophilic myeloproliferative dis-orders. Acta Haematol 2008;119:199-206.
  15. Cilloni D, Messa F, Mar
Sidebar placering
Venstrestillet
Article type
Journal
Magazine
Section
References

<p>"Litt-list"&gt;
</p>
<ul>
<li>Rothenberg ME, Hogan SP. The eosinophil. Annu Rev Immunol 2006;24:147-74.</li>
<li>Salati S, Bianchi E, Zini R et al. Eosinophils, but not neutrophils, exhibit an efficient DNA repair machinery and high nucleolar activity. Haematologica 2007;92:1311-8.</li>
<li>Kariyawasam HH, Robinson DS. The eosinophil: the cell and its weapons, the cytokines, its locations. Semin Respir Crit Care Med 2006;27:117-27.</li>
<li>Chusid MJ, Dale DC, West BC et al. The hypereosinophilic syndrome: analysis of fourteen cases with review of the literature. Medicine (Baltimore) 1975;54:1-27.</li>
<li>Tefferi A, Patnaik MM, Pardanani A. Eosinophilia: secondary, clonal and idiopathic. Br J Haematol 2006;133:468-92.</li>
<li>Bain B, Gilliland D. Chronic eosinophilic leukemia, not otherwise specified. I: Swerdlow SH, Campo E, Harris NLet al. eds.World Health Organization classification of tumours of haemotopoietic and lymphoid tissues. Lyon: IARC Press, 2008:51-3.</li>
<li>Brito-Babapulle F. The eosinophilias, including the idiopathic hypereosinophilic syndrome. Br J Haematol 2003;121:203-23.</li>
<li>Granel B, Serratrice J, Schleinitz N et al. [Diagnostic approach to hypereosinophilia]. Med Trop (Mars) 1998;58:489-92.</li>
<li>Weismann K, Brandrup F. [DRESS versus HES]. Ugeskr Læger 2006;168:708-9.</li>
<li>Pagnoux C, Guilpain P, Guillevin L. Churg-Strauss syndrome. Curr Opin Rheumatol 2007;19:25-32.</li>
<li>Rothenberg ME. Eosinophilic gastrointestinal disorders (EGID). J Allergy Clin Immunol 2004;113:11-28.</li>
<li>Cottin V, Cordier JF. Eosinophilic pneumonias. Allergy 2005;60:841-57.</li>
<li>Sade K, Mysels A, Levo Y et al. Eosinophilia: A study of 100 hospitalized patients. Eur J Intern Med 2007;18:196-201.</li>
<li>Cross NC, Reiter A. Fibroblast growth factor receptor and platelet-derived growth factor receptor abnormalities in eosinophilic myeloproliferative dis-orders. Acta Haematol 2008;119:199-206.</li>
<li>Cilloni D, Messa F, Martinelli G et al. WT1 transcript amount discriminates secondary or reactive eosinophilia from idiopathic hypereosinophilic syndrome or chronic eosinophilic leukemia. Leukemia 2007;21:1442-50.</li>
<li>Larsen TS, Pallisgaard N, Christensen JH et al. Nye molekylære markører ved de kroniske myeloproliferative sygdomme. Ugeskr Læger 2006;168:3295-9.</li>
<li>Tefferi A, Vardiman JW. Classification and diagnosis of myeloproliferative neoplasms: the 2008 World Health Organization criteria and point-of-care diag-nostic algorithms. Leukemia 2008;22:14-22.</li>
<li>Fletcher S, Bain B. Diagnosis and treatment of hypereosinophilic syndromes. Curr Opin Hematol 2007;14:37-42.</li>
<li>Gotlib J, Cross NC, Gilliland DG. Eosinophilic disorders: molecular pathogenesis, new classification, and modern therapy. Best Pract Res Clin Haematol 2006;19:535-69.</li>
<li>Reiter A, Grimwade D, Cross NC. Diagnostic and therapeutic management of eosinophilia-associated chronic myeloproliferative disorders. Haematologica 2007;92:1153-8.</li>
<li>Roufosse F, Cogan E, Goldman M. Recent advances in pathogenesis and man-agement of hypereosinophilic syndromes. Allergy 2004;59:673-89.</li>
<li>Wilkins HJ, Crane MM, Copeland K et al. Hypereosinophilic syndrome: an update. Am J Hematol 2005;80:148-57.</li>
<li>Brito-Babapulle F. Clonal eosinophilic disorders and the hypereosinophilic syndrome. Blood Rev 1997;11:129-45.</li>
<li>Bain BJ, Pierre B, Imbert M et al. Chronic eosinophilic leukemia and the hyper-eosinophilic syndrome. I: Jaffe ES, Harris NL, Stein Her al. eds. World Health Organization classification of tumours, pathology and genetics of tumours of -haemotopoietic and lymphoid tissues Lyon: IARC Press, 2001:29-31.</li>
<li>Brunning RD, Matutes E, Flandrin G et al. Acute myeloid leukemia with recurrent genetic abnormalities. I: Jaffe ES, Harris NL, Stein H et al. eds. World -Health Organization classification of tumours, pathology and genetics of tumours of haemotopoietic and lymphoid tissues. Lyon: IARC Press, 2001:81-7.</li>
<li>Flaum MA, Schooley RT, Fauci AS et al. A clinicopathologic correlation of the -idiopathic hypereosinophilic syndrome. I. Hematologic manifestations. Blood 1981;58:1012-20.</li>
<li>Gotlib J, Cools J, Malone JM, 3rd et al. The FIP1L1-PDGFRalpha fusion tyrosine kinase in hypereosinophilic syndrome and chronic eosinophilic leukemia: implications for diagnosis, classification, and management. Blood 2004;103:2879-91.</li>
<li>Pedersen C, Bjerrum L, Dalhoff K et al. medicin.dk. Informatum, 2008 www.medicin.dk (19. februar 2009).</li>
<li>Zabel P, Schlaak M. Cyclosporin for hypereosinophilic syndrome. Ann Hematol 1991;62:230-1.</li>
<li>Yoon TY, Ahn GB, Chang SH. Complete remission of hypereosinophilic syndrome after interferon-alpha therapy: report of a case and literature review. J Dermatol 2000;27:110-5.</li>
<li>Baratta L, Afeltra A, Delfino M et al. Favorable response to high-dose interferon-alpha in idiopathic hypereosinophilic syndrome with restrictive cardiomyopathy - case report and literature review. Angiology 2002;53:465-70.</li>
<li>Schandene L, Roufosse F, de Lavareille A et al. Interferon alpha prevents spontaneous apoptosis of clonal Th2 cells associated with chronic hypereosinophilia. Blood. 2000;96:4285-92.</li>
<li>Bain BJ. Relationship between idiopathic hypereosinophilic syndrome, eosinophilic leukemia, and systemic mastocytosis. Am J Hematol 2004;77:82-5.</li>
<li>Cools J, DeAngelo DJ, Gotlib J et al. A tyrosine kinase created by fusion of the PDGFRA and FIP1L1 genes as a therapeutic target of imatinib in idiopathic -hypereosinophilic syndrome. N Engl J Med 2003;348:1201-14.</li>
<li>Gleich GJ, Leiferman KM, Pardanani A et al. Treatment of hypereosinophilic syndrome with imatinib mesilate. Lancet 2002;9317:1577-8.</li>
<li>Schaller JL, Burkland GA. Case report: rapid and complete control of idiopathic hypereosinophilia with imatinib mesylate. Med Gen Med 2001;3:9.</li>
<li>Pardanani A, Tefferi A. Imatinib therapy for hypereosinophilic syndrome and eosinophilia-associated myeloproliferative disorders. Leuk Res 2004;28:S47-52.</li>
<li>Bjerrum OW, Dufva IH, Stentoft J et al. Dasatinib. Ugeskr Læger 2008;170:331-3.</li>
<li>Rothenberg ME, Klion AD, Roufosse FE et al. Treatment of patients with the hypereosinophilic syndrome with mepolizumab. N Engl J Med 2008;358:1215-28.</li>
<li>Wechsler ME. Combating the eosinophil with anti-interleukin-5 therapy. N Engl J Med 2008;358:1293-4.</li>
<li style="list-style: none">
<br><br><br><br>
</li>
</ul>

Woodwing Id
237767
Fil
Bib ref
Ugeskr Læger 2009;171(45):3256-3262
Authors

Reservelæge Christen Lykkegaard Andersen, overlæge Hanne Vestergaard, overlæge Peter Nørgaard, overlæge Peter Felding, ledende molekylærbiolog Niels Pallisgaard, overlæge Inge Helleberg Rasmussen, overlæge Hans Carl Hasselbalch & overlæge Ole Weis Bjerrum Rigshospitalet, Hæmatologisk Klinik, Vejle og Give Sygehuse, Hæmatologisk Afdeling, Herlev Hospital, Patologisk Afdeling, Roskilde Sygehus, Onkologisk/Hæmatologisk Afdeling, Københavns Praktiserende Lægers Laboratorium, Klinisk Biokemisk Afdeling, og Aalborg Sygehus, Århus Universitets-hospital, Hæmatologisk Afdeling B

0 likes