Medlem i

12 years 10 months
Indholdselementer

Polyuri og polydipsi forekommer hyppigt [1]. Polyuri-polydipsi-syndromet (PPS) omfatter både tilstande med polyuri på baggrund af utilstrækkelig urinkoncentrering og primær polydipsi. Den kliniske definition af PPS er: døgndiureser > 50 ml/kg og indtag af > 3 l/dagligt samt udelukkelse af bl.a. dysreguleret diabetes mellitus, hypokaliæmi og hyperkalcæmi. PPS opdeles traditionelt i: 1) central diabetes insipidus (CDI), 2) nefrogen diabetes insipidus (NDI), 3) gestationel diabetes insipidus (GDI) og 4) primær polydipsi (PP) [2]. CDI er karakteriseret ved en utilstrækkelig produktion og sekretion af antidiuretisk hormon (ADH) [3], hvilket medfører mangelfuld aktivering af særlige vandtransportører i nyrernes samlerør [4] og dermed øget frit vand-clearance og urinproduktion. NDI er karakteriseret ved manglende virkning af ADH i nyren og ledsages af en kompensatorisk øgning i produktionen af ADH [5]. GDI er betinget af en øget vasopressinasemedieret nedbrydning af ADH i placenta [6]. PP er primært betinget af excessivt væskeindtag [7], som i sig selv medfører polyuri og samtidig reducerer nyrernes evne til urinkoncentrering.

Sidebar placering
Venstrestillet
Hovedbudskaber
  • Patienter med polyuri-polydipsi-syndromet er en stor diagnostisk udfordring, idet de tilgængelige test er besværlige og ofte medfører gråzoneresultater.

  • Cirkulerende copeptin synes at være en stabil biomarkør for sekretionen af antidiuretisk hormon.

  • Måling af argininstimuleret copeptinkoncentration har potentiale til at blive en sikker, simpel og nøjagtig diagnosticering af diabetes insipidus.

Ombryd tekst
0
Brødtekst
  • Patienter med polyuri-polydipsi-syndromet er en stor diagnostisk udfordring, idet de tilgængelige test er besværlige og ofte medfører gråzoneresultater.

  • Cirkulerende copeptin synes at være en stabil biomarkør for sekretionen af antidiuretisk hormon.

  • Måling af argininstimuleret copeptinkoncentration har potentiale til at blive en sikker, simpel og nøjagtig diagnosticering af diabetes insipidus.

Det er vigtigt at kunne differentiere mellem disse tilstande, idet det har oplagte terapeutiske konsekvenser. I praksis volder det besvær at skelne mellem partiel CDI og PP.

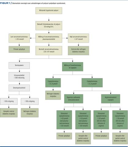
Formålet med denne artikel er at rekapitulere de traditionelle diagnostiske test og beskrive en ny, enkel og potentielt bedre test baseret på måling af stimuleret copeptin. En skematisk oversigt over udredningen af DI kan ses i Figur 1.

Sidebar placering
Venstrestillet
Billede
Sidebar placering
Venstrestillet

TIDLIGERE OG NUVÆRENDE DIAGNOSTISKE METODER

CDI optræder hyppigst som en konsekvens af strukturelle læsioner i hypothalamus, hypofysestilken eller neurohypofysen. I en sådan klinisk kontekst er CDI-diagnosen ofte utvetydig [8], men medmindre der er en oplagt klinik, er diagnostiske test påkrævet, og den såkaldte tørsteprøve har hidtil været førstevalget.

Tørsteprøven

Testen anses som værende guldstandard og blev udviklet for knap 50 år siden baseret på data fra 36 forsøgsdeltagere [9], og overraskende nok er den aldrig blevet grundigt valideret. Testen fordrer et ophør af væskeindtag fra midnat og starter den efterfølgende morgen. Ved svær polyuri kan der dog tillades væskeindtag op til kort før start af testen. Under komplet afholdenhed fra væskeindtag monitoreres urinudskillelse (volumen) og urinosmolalitet tillige med plasmaosmolalitet og plasmanatrium. Efter seks timer kan der i tilfælde, hvor testen ikke er oplagt negativ eller positiv, administreres 20 µg desmopressin intranasalt for at bestemme, om urinen koncentreres som respons herpå. Testen afbrydes før tid, hvis patientens vægt falder > 3%. Diagnosen diabetes insipidus stilles ved en stigning i plasmanatriumniveauet til > 145 mmol/l, vedvarende timediureser på > 30 ml og samhørende urinosmolalitet < 300 mosmol/kg. Ved CDI vil plasmaosmolaliteten som hovedregel stige til > 600 mosmol/kg efter desmopressinindgift, mens man ingen stigning ser ved NDI.

Tørsteprøven er tidskrævende for såvel patient som sundhedspersonale, ligesom der kan forekomme bivirkninger i form af invaliderende tørst, kvalme, hovedpine og svimmelhed. Der er også beskrevet tilfælde af indlæggelseskrævende desmopressininduceret hyponatriæmi [1].

Vha. tørsteprøven kan man ofte pålideligt diagnosticere komplet CDI og NDI, men testen er ikke god, når der skal skelnes mellem partiel CDI og PP, hvilket i praksis er den hyppigste situation [10]. Testen har en diagnostisk nøjagtighed (andel af alle patienter med en sand positiv eller en sand negativ test) på 70% (sensitivitet 70%, specificitet 86%), og i diagnosticeringen af PP er nøjagtigheden blot 41% [4, 11, 12].

Måling af antidiuretisk hormon

Måling af ADH er teknisk vanskelig [13], bl.a. pga. hormonets korte halveringstid og det faktum, at en stor del af ADH er bundet til blodplader [14], hvorfor analysen i praksis ikke er tilstrækkelig pålidelig i diagnostisk øjemed [15]. Testen har en diagnostisk nøjagtighed på kun 38% hos patienter med diabetes insipidus [16, 17].

NYE COPEPTINBASEREDE DIAGNOSTISKE TEST

Copeptin

Copeptin er et 39 aminosyrelangt peptid og udgør den C-terminale del af precursor-peptidet pre-provasopressin, som har vist sig at være en stabil biomarkør for ADH-sekretionen [18] (Figur 2). Copeptin kløves fra precursor-peptidet og lagres i ækvimolære koncentrationer med ADH i de sekretoriske hypotalamiske sekretgranula [15].

Sidebar placering
Venstrestillet
Billede
Sidebar placering
Venstrestillet

Copeptinanalysen er simpel og robust, og den er tilgængelig som rutineanalyse på Klinisk Biokemisk Afdeling på Nordsjællands Hospital med en verificeret detektionsgrænse på 0,69 pmol/l. Prøven kan analyseres i såvel plasma som serum, og der kræves blot 50 µl prøvemateriale [19, 20].

Hypertont saltvands-stimuleret copeptin

Måling af copeptinkoncentration under hyperton saltvandsinfusion er for nylig introduceret som diagnostisk test [1] baseret på sammenligning med den traditionelle tørsteprøve hos 144 patienter. Vha. måling af copeptinkoncentrationen under tørsteprøven var man i stand til at stille den korrekte diagnose med en nøjagtighed på 77%, mens man ved måling af copeptinkoncentrationen under saltvandsinfusion opnåede en nøjagtighed på 97%. Den bedste diagnostiske nøjagtighed blev opnået ved en skæringsværdi på 6,5 pmol/l (sensitivitet 94%, specificitet 100%) [1].

Argininstimuleret copeptin

Arginininfusion anvendes rutinemæssigt som væksthormonstimulationstest og formodes at virke ved at blokere somatostatins hæmning af væksthormonet [21]. Det er tillige rapporteret, at arginin stimulerer frigivelsen af ADH [19], men den fysiologiske mekanisme er ukendt. I et nyligt publiceret studie har man undersøgt værdien af måling af argininstimuleret copeptinkoncentration i differentialdiagnostikken af PPS [19]. I studiet blev 98 personer undersøgt under en arginininfusion på 0,5 g/kg opløst i 500 ml 0,9% NaCl-væske efter otte timers faste. Copeptinkoncentrationen blev målt før, under og efter infusionen over en totimersperiode.

Plasmacopeptinkoncentrationen fordobledes hos patienter med PP, mens ingen eller kun meget ringe stigning fandtes hos patienter med CDI. Den bedste diagnostiske nøjagtighed opnåedes ved måling af plasmacopeptinkoncentrationen 60 min efter administrationen af arginininfusionen med en skæringsværdi af copeptinkoncentrationen på 3,8 pmol/l. Testen anføres at have en diagnostisk nøjagtighed på 93% (sensitivitet 93%, specificitet 92%) [19]. Samtidig er den relativt hurtig og nem at gennemføre og giver ingen nævneværdige bivirkninger [1].

DISKUSSION

Diagnostik af patienter med PPS er brydsom, idet de tilgængelige test er besværlige og ofte ender med gråzoneudfald. Derfor savnes en enkel og pålidelig test. Måling af argininstimuleret copeptinkoncentrationen synes at være et godt bud på en sådan (Tabel 1). Hvor det tidligere har været vanskeligt at differentiere mellem partiel CDI og PP, har argininstimuleret måling vist sig som et brugbart redskab til netop den skelnen. Måling af copeptinkoncentrationen kan også benyttes i diagnosticeringen af NDI, idet et basalniveau > 21,4 pmol/l er patognomonisk for NDI med en sensitivitet og specificitet på 100% [22].

Sidebar placering
Venstrestillet
Billede
Sidebar placering
Venstrestillet

Om end måling af argininstimuleret copeptinkoncentrationen fremstår som en meget lovende test, er det vigtigt at bemærke, at resultaterne er baseret på et begrænset materiale og endnu ikke er blevet bekræftet af andre forskere. Desuden rummer de tilgængelige studier visse begrænsninger. Antallet af patienter med partiel DI var begrænset, og størstedelen af patienterne var på forhånd diagnosticeret med CDI, hvilket medfører betydelig selektionsbias. Endvidere var børn og unge under hhv. 16 [1] og 18 år [19] ekskluderet fra studierne, hvorfor der fortsat er uklart, om testen er anvendelig i den gruppe af patienter. Der er igangsat et internationalt prospektivt multicenterstudie med det formål direkte at sammenligne diagnostisk nøjagtighed af måling af argininstimuleret og saltvandsstimuleret copeptinkoncentrationen hos patienter med PPS (the CARGOx Study - ClinicalTrials.gov Identifier: NCT03572166).

Det er således lidt for tidligt at anbefale måling af argininstimuleret copeptinkoncentration som fremtidens diagnostiske test, men meget tyder på, at måling af cirkulerende copeptin er en robust biomarkør, som vil indgå i diagnostik af PPS.



KORRESPONDANCE: Esben Søndergaard. E-mail: esbens@dadlnet.dk
ANTAGET: 20. oktober 2020
PUBLICERET PÅ UGESKRIFTET.DK: 14. december 2020
INTERESSEKONFLIKTER: ingen. Forfatternes ICMJE-formularer er tilgængelige sammen med artiklen på Ugeskriftet.dk

Sidebar placering
Venstrestillet
Article type
Journal
Magazine
Section
References

Litteratur

  1. Fenske W, Refardt J, Chifu I et al. A copeptin-based approach in the diagnosis of diabetes insipidus. New Engl J Med 2018;379:428-39.

  2. Robertson GL. Diabetes insipidus. Endocrinol Metab Clin North Am 1995;24:549-72.

  3. Robertson GL. Diabetes insipidus: differential diagnosis and management. Best Pract Res Clin Endocrinol Metab 2016;30:205-18.

  4. Christ-Crain M. Vasopressin and copeptin in health and disease. Rev Endocr Metab Dis 2019;20:283-94.

  5. Kavanagh C, Uy NS. Nephrogenic diabetes insipidus. Pediatr Clin North Am 2019;66:227-34.

  6. Ananthakrishnan S. Diabetes insipidus in pregnancy: etiology, evaluation, and management. Endocr Pract 2009;15:377-82.

  7. Nigro N, Grossmann M, Chiang C, Inder WJ. Polyuria-polydipsia syndrome: a diagnostic challenge. Intern Med J 2018;48:244-53.

  8. http://www.endocrinology.dk/index.php/4-hypofyse-og-binyresygdomme/7-hypofyseinsufficiens, 2020 (23. jun 2020).

  9. Miller M, Dalakos T, Moses AM et al. Recognition of partial defects in antidiuretic hormone secretion. Ann Intern Med 1970;73:721-9.

  10. Chifu I, Fenske W. New diagnostic standard in diabetes insipidus. Dtsch Med Wochenschr 2018;143:1739-44.

  11. Fenske W, Allolio B. Clinical review: current state and future perspectives in the diagnosis of diabetes insipidus: a clinical review. J Clin Endocrinol Metab 2012;97:3426-37.

  12. Fenske W, Quinkler M, Lorenz D et al. Copeptin in the differential diagnosis of the polydipsia-polyuria syndrome – revisiting the direct and indirect water deprivation tests. J Clin Endocrinol Metab 2011;96:1506-15.

  13. Robertson GL, Mahr EA, Athar S, Sinha T. Development and clinical application of a new method for the radioimmunoassay of arginine vasopressin in human plasma. J Clin Invest 1973;52:2340-52.

  14. Wun T. Vasopressin and platelets: a concise review. Platelets 1997;8:15-22.

  15. Refardt J, Winzeler B, Christ-Crain M. Copeptin and its role in the diagnosis of diabetes insipidus and the syndrome of inappropriate antidiuresis. Clin Endocrinol (Oxf) 2019;91:22-32.

  16. Baylis PH, Robertson GL. Plasma vasopressin response to hypertonic saline infusion to assess posterior pituitary function. J Royal Soc Med 1980;73:255-60.

  17. Fenske W, Allolio B. Current state and future perspectives in the diagnosis of diabetes insipidus: a clinical review. J Clin Endocrinol Metab 2012;97:3426-37.

  18. Winzeler B, Zweifel C, Nigro N et al. Postoperative copeptin concentration predicts diabetes insipidus after pituitary surgery. J Clin Endocrinol Metab 2015;100:2275-82.

  19. Winzeler B, Cesana-Nigro N, Refardt J et al. Arginine-stimulated copeptin measurements in the differential diagnosis of diabetes insipidus: a prospective diagnostic study. Lancet 2019;394:587-95.

  20. Christ-Crain M, Fenske W. Copeptin in the diagnosis of vasopressin-dependent disorders of fluid homeostasis. Nat Rev Endocrinol 2016;12:168-76.

  21. Ghigo E, Bellone J, Mazza E et al. Arginine potentiates the GHRH – but not the pyridostigmine-induced GH secretion in normal short children. Clin Endocrinol 1990;32:763-7.

  22. Timper K, Fenske W, Kühn F et al. Diagnostic accuracy of copeptin in the differential diagnosis of the polyuria-polydipsia syndrome: a prospective multicenter study. J Clin Endocrinol Metab 2015;100:2268-74.

Woodwing Id
35125
Fil
Conflict of interest
English title
Copeptin is a new diagnostic biomarker for diabetes insipidus
English summary

Jelena Stankovic, Søren Rittig, Jens Otto Lunde Jørgensen & Esben Søndergaard

Ugeskr Læger 2020;182:V09200670

Differential diagnosis of diabetes insipidus is challenging. The water deprivation test is the current gold standard, but the test is cumbersome, and the diagnostic performance is poor. Copeptin, which is a split product of the vasopressin pre-propeptide, appears to be a robust biomarker in the circulation and a promising tool for the diagnosis of patients with polyuria and polydipsia, especially when measured in conjunction with intravenous infusion of arginine, as summarised in this review.

Authors workplaces

1) Diabetes og Hormonsygdomme, Aarhus Universitetshospital, 2) Børneafdelingen, Aarhus Universitetshospital, 3) Steno Diabetes Center, Aarhus

Ugeskr Læger 2020;182:V09200670

Bib ref
Ugeskr Læger 2020;182:V09200670
Article number
V09200670
Authors

Jelena Stankovic1, Søren Rittig2, Jens Otto Lunde Jørgensen1 & Esben Søndergaard1, 3

0 likes