Medlem i

13 years 1 month
Indholdselementer

Der er blevet langt mellem patienterne i venteværelserne hos landets praktiserende læger. Torsdag lukkede lægehusene for patienter uden akut behandlingsbehov, og de akutte patienter ses kun af lægen efter telefonisk aftale.

Til gengæld bruger lægerne lang tid på at tale i telefon med bekymrede patienter og pårørende. Også for lang tid, mener Christian Freitag, formand for PLO.

”Vi kommer simpelthen til at gøre noget ved folks behov for at tale med deres læge om rejsevejledninger, et familiebesøg i Aarhus, lidt forkølelse i det ene næsebor og hvad-nu-hvis. Et stort antal læger og personale er blevet telefonpassere, fordi folk har så mange spørgsmål. Jeg smider ikke røret på, men hvis man er en borger, der ikke er rigtig syg, skal man altså blive bedre til at søge de nødvendige informationer selv. Så kan vi bruge vores tid på de patienter, der virkelig har behov for vores hjælp og vejledning”, siger han.

På grund af coronasmitten forsøger de praktiserende læger netop nu at skaffe ledige tider i deres kalendere. Det betyder, at de udsætter tider for patienter, der for eksempel skal til kontrol for forhøjet blodtryk, KOL eller diabetes.

Hensigten med den manøvre er tvedelt. Patienterne skal ikke sidde i venteværelset, hvor smitterisikoen kan være stor for både patienter og personale, og de praktiserende læger skal have frigjort flere af deres tider til at kunne rykke hurtigt, hvis patienter bliver syge.

”Vi skubber så at sige en pukkel af forebyggelseskonsultationer to-tre måneder foran os. Beslutningen om, hvilke konsultationer der kan udskydes, tages af den enkelte klinik. Der er stor forskel på kronikere. Vi kender patienterne og ved, hvilke kronikere der kan udskydes, fordi de er velregulerede og uden aktuelle gener”, siger han.

Også graviditetsundersøgelser kan rammes.

”Nogle af dem kan vi tage enten over telefonen eller video, når vi forhåbentlig snart får det op at køre. Der vil helt sikkert stadig være nogle kronikere, gravide og børn, som vi har behov for at se i klinikken. Det kan være en gravid med protein i urinen, eller det kan være et dårligt reguleret blodtryk”, siger Christian Freitag.

Voldsom ændring af hverdagen

Denne uge har ændret hverdagen i almen praksis dramatisk nærmest fra den ene dag til den anden.

”I dag tror jeg, at jeg har set ti-femten patienter. Det plejer at være det dobbelte. Men jeg har talt i telefon i over tre timer”, fortæller Christian Freitag.

Der kan komme en dag, hvor I får meget travlt, men der vil vel også opstå en form for mellemperiode nu, hvor I ikke ser så mange patienter og faktisk ikke har så travlt, som I normalt har?

”Jeg tror, du har ret i, at der nu kan komme en tid, hvor vi ikke har supertravlt. Jeg kan godt forestille mig, at vi i højere grad får en meget sundhedsoplysende og telefonvisiterende rolle. Men vi kan pludseligt få meget travlt – enten fordi vores patienter bliver syge, eller fordi vi selv eller vores personale gør det”.

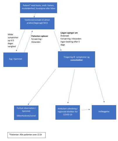
I Danmark laver vi ikke længere smitteopsporing, men koncentrerer kræfterne om at behandle de syge ud fra deres symptomer og sygehistorie. Det er fortsat sådan, at patienter, der er mistænkt for COVID-19, ikke skal møde op i praksis, men skal håndteres telefonisk.

Sidebar placering
Venstrestillet
Billede
Sidebar placering
Venstrestillet
Article type
Journal
Section
Woodwing Id
15668
Images
15669.jpg
Subtitle

Hverdagen i almen praksis er ændret drastisk. Kontroller og undersøgelser bliver aflyst, og lægerne må bruge lang tid på at tale i telefon. Nogle patienter ringer med banale spørgsmål om snue og rejsevejledninger, og det er vi nødt til at få stoppet, lyder det fra PLO-formand Christian Freitag.

Authors

Bodil Jessen boj@dadl.dk

Temaer
0 likes