Medlem i

7 years 7 months
Indholdselementer

Screening for asymptomatic bacteriuria (ASB) in the first and second trimesters of pregnancy primarily serves to identify women who may benefit from antibiotics to reduce the risk of various perinatal outcomes [1]. A number of studies have demonstrated a relationship between ASB in pregnant mothers and the risk of premature delivery and/or lower birth weight, whereas other studies have failed to confirm this association [2-4]. However, maternal group B streptococci (GBS) bacteriuria in a pregnant woman is considered a marker for genital tract colonisation with these bacteria, which carries a risk of early onset of group B streptococcal disease (EOGBS) in their new-borns [5, 6].

Sidebar placering
Venstrestillet
Fakta

ABSTRACT

Introduction: In pregnant women, bacteriuria with group B streptococci (GBS) may be associated with a high degree of recto-vaginal GBS colonisation and therefore an increased risk of early-onset GBS disease. The aim of this study was to assess the performance of routine use of dipstick urine analysis during pregnancy for prediction of recto-vaginal GBS colonisation at the time of labour.

Methods: Among 902 unselected Danish pregnant women, we obtained results from 1) dipstick urine analysis, 2) urine culture carried out during pregnancy, if indicated, and 3) recto-vaginal culture at labour. The inclusion criteria were age > 18 years and gestational age ≥ 37 weeks.

Results: Intrapartum recto-vaginal GBS colonisation was predicted by a positive urine dipstick with 5% sensitivity only.

Conclusion: Dipstick urine analysis had a low sensitivity for predicting intrapartum recto-vaginal colonisation with GBS.

FUNDING: none.

TRIAL REGISTRATION: not relevant.

 

Ombryd tekst
0
Brødtekst

ABSTRACT

Introduction: In pregnant women, bacteriuria with group B streptococci (GBS) may be associated with a high degree of recto-vaginal GBS colonisation and therefore an increased risk of early-onset GBS disease. The aim of this study was to assess the performance of routine use of dipstick urine analysis during pregnancy for prediction of recto-vaginal GBS colonisation at the time of labour.

Methods: Among 902 unselected Danish pregnant women, we obtained results from 1) dipstick urine analysis, 2) urine culture carried out during pregnancy, if indicated, and 3) recto-vaginal culture at labour. The inclusion criteria were age > 18 years and gestational age ≥ 37 weeks.

Results: Intrapartum recto-vaginal GBS colonisation was predicted by a positive urine dipstick with 5% sensitivity only.

Conclusion: Dipstick urine analysis had a low sensitivity for predicting intrapartum recto-vaginal colonisation with GBS.

FUNDING: none.

TRIAL REGISTRATION: not relevant.

 

Women with prenatal recto-vaginal colonisation by GBS have a 25-fold higher risk of delivering a neonate with EOGBS than non-colonised women [7]. International guidelines outline two main strategies for identification of women who should be offered intrapartum antibiotic prophylaxis; a risk-based and a culture-based screening approach [8]. The culture-based screening approach recommends screening at 35-37 weeks of gestation for recto-vaginal colonisation by GBS combined with an intrapartum antibiotic prophylaxis offer for all GBS-positive carriers [9]. The risk-based screening approach uses five risk factors for identification of women at increased risk of EOGBS [10, 11]: 1) previous infant with EOGBS, 2) GBS bacteriuria during the current pregnancy, 3) temperature > 38 °C, 4) rupture of membranes ≥ 18 hours, or 5) delivery at < 37 weeks of gestation.

In Denmark, the most frequent practice for ASB screening is based on dipstick urine analysis in the first and second trimester of pregnancy despite the fact that gram-positive microorganisms, including GBS, do not produce nitrite that can be detected by a urine dipstick and detect bacteriuria [12, 13]. Thus, many Danish pregnant women have urine culture and antibiotic susceptibility testing performed only when indicated by
1) urine positive for leukocyte esterase and/or nitrites, 2) symptoms of a urinary tract infection or, 3) any relevant medical indication or history. However, some general practitioners (GPs) do culture urine routinely during pregnancies, at least at some of the prenatal visits.

The aim of this study was to assess the performance of dipstick urine analysis anytime during pregnancy for prediction of recto-vaginal GBS colonisation at the time of labour.

Methods

This was a secondary analysis including a cohort of 902 unselected pregnant women [14]. The inclusion criteria were age > 18 years and gestational age ≥ 37 weeks. The only exclusion criterion was use of antibiotics after 35 + 0 weeks of gestation [15]. Exposures were the results from 1) routine tests: dipstick urine analysis carried out as standard procedure at ten weeks of gestation (GP), 24 weeks of gestation (midwife), and 29 weeks of gestation (GP). Urine cultures were performed during labour when indicated by 1) a positive urine dipstick, 2) symptoms of a urinary tract infection or, 3) any relevant medical indication or history. However, some GPs also culture urine routinely during pregnancies, at least at some of the prenatal visits. Therefore, the results of all urine samples submitted for culture during pregnancy were also used as a predictor of intrapartum GBS recto-vaginal colonisation. Intrapartum vaginal and rectal swab samples (reference standard) were obtained from all participants by midwives regardless of the results of their dipstick urinalysis.

The pregnancy chart of all participants was examined for notes on visits at GPs and midwives, and the number and results of any dipstick urinalysis performed were recorded. Culture results from all microbiological examinations of urine samples were extracted from the laboratory information system (MADS) used at the Department of Clinical Microbiology serving the hospitals and all general practitioners in the catchment area of the Lillebaelt Hospital, Denmark.

A positive urine dipstick was defined as a leukocyte esterase-positive result (> 1+) and/or a nitrite-positive result. A GBS-positive culture of urine was defined as the presence of ≥ 103 GBS bacteria/ml urine sample.

Women with one or more urine specimens cultured with GBS were defined as GBS-positives. The results of routine dipstick urinalysis and urine microscopic examination and culture were recorded. At each subsequent visit, dipstick urinalysis results were recorded. The outcome was the result of a recto-vaginal culture for GBS performed at labour.

Urine and recto-vaginal swab samples obtained during labour were cultured at the time of arrival by the local department of clinical microbiology; if received after 8 p.m., samples were kept at 4 °C until the next morning. Further details have been described previously [16]. A GBS-positive rectovaginal culture was defined as any number of GBS bacteria isolated from the rectal and/or the vaginal swab sample.

The Regional Scientific Ethical Committees for Southern Denmark (S-20130089) and the Danish Data Protection Agency (2008-58-0035) approved the study. All participants provided their written informed consent.

We conducted the statistical analyses using STATA software (version 14; StataCorp LP). Sensitivity, specificity, positive predictive value and negative predicative value (NPV) of the urine cultures were calculated to evaluate their accuracy for predicting GBS colonisation at the time of delivery; p-values < 0.05 were considered statistically significant.

Trial registration: not relevant.

Results

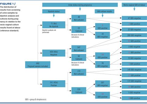
Urine dipstick analysis of 902 women performed during their pregnancy showed that 392 (43%) had a positive and 439 (49%) a negative dipstick analysis. A total of 71 (8%) women had no dipstick analysis performed.

Sidebar placering
Venstrestillet
Billede
Sidebar placering
Venstrestillet

Figure 1 shows the distribution of results from screening of urine samples by dipstick analysis and cultures during pregnancy in relation to the recto-vaginal culture results found at labour (reference standard). Table 1 shows the number of pregnant women who had recto-vaginal GBS colonisation at the time of labour, and the prediction of their intrapartum recto-vaginal GBS status owing to a positive urine dipstick. Table 2 shows the prediction of intrapartum recto-
vaginal GBS status by performance of urine culture conducted regardless of indication.

Sidebar placering
Venstrestillet
Billede
Sidebar placering
Venstrestillet

The routine dipstick analysis performed poorly in identifying women colonised intrapartum with a sensitivity of 5% (95% confidence interval (CI): 2.3-10%) and a specificity of 43% (95% CI: 39.6-47.2%) (Table 1). One factor contributing to the low sensitivity was that only 220 (56%) of the 392 women with a positive dipstick result (leukocyte esterase and/or nitrite positive) had the urine specimen submitted for culture as follow-up, by which GBS was established in 6% (13/220) only. In contrast, the corresponding figure was 15% (17/114) among women with a clinical indication for culturing urine (p = 0.017) (Figure 1).

Sidebar placering
Venstrestillet
Billede
Sidebar placering
Venstrestillet

Discussion

The performance of the national Danish antenatal screening programme for ASB as a predictor for intrapartum recto-vaginal colonisation with GBS is poor with a very low sensitivity (5%) and specificity (43%). Only 6% of the women with a positive dipstick result (leukocyte esterase and/or nitrites positive) were subsequently found to be GBS-positive by urine culture.

The strength of our study is its prospective cohort design with a high number of systematically examined and characterised women in labour combined with a retrospective analysis of all participants’ pregnancy charts, recording all results of both urine dipstick analysis and culture of urine during their pregnancy. It might be considered a limitation of the study that direct sampling of recto-vaginal swabs on Granada plates, without prior broth enrichment, might have underestimated the rate of intrapartum colonisation and, consequently, overestimated the sensitivity of urine culture. However, the difference in the detection rates between direct plating of the rectovaginal swab on the Granada medium and plating after prior Lim-broth enrichment is only 4% [17].

The majority of the 831 (92%) women tested by dipstick urinalysis during pregnancy followed the standard procedure, and they were retested at ten weeks of gestation (GP), at 24 weeks of gestation (midwife) and at 29 weeks of gestation (GP).

The use of urine dipstick is primarily recommended for the exclusion of bacteriuria (high NPV). Results from studies on the use of urine dipstick are characterised by a high heterogeneity due to different study designs and varying populations. Most studies fail to take into account the sampling, handling of the urine, contamination and/or the presence of several types of bacteria in the urine. A systematic review and meta-analysis showed that the pooled sensitivity and specificity of nitrites detected by dipstick in women who had ASB were 0.55 (95% CI: 0.42-0.67) and 0.99 (95% CI: 0.98-0.99), respectively [18]. Several gram-positive microorganisms, including GBS, do not produce nitrite, and in the absence of an inflammatory process no leukocyte response can be detected by a urine dipstick [12, 13].

Quantitative unspun urine microscopy is a simple and effective examination often performed routinely in general practice, which allows the patient to be diagnosed and treated quickly. However, a low number of bacteria (< 105) in the urine may hamper identification by microscopy. Low numbers (< 105) of GBS in the urine may thus be undetectable unless the GP submits the urine for culture.

ASB with GBS during pregnancy may serve as a marker for a high level of recto-vaginal colonisation with GBS, and as such constitutes an EOGBS risk factor [5, 6, 19]. The current international recommendations prompting laboratories to screen for any count of GBS in urine cultures performed systematically on pregnant women to rule out ASB also suggest that women with GBS bacteriuria should be offered intrapartum antibiotic prophylaxis [20].

Conclusion

The performance of the present Danish national antenatal screening programme for ASB, which relies on dipstick urinalysis only as a predictor for intrapartum recto-vaginal colonisation of GBS, is ineffective.

CORRESPONDENCE: Mohammed Rohi Khalil. E-mail: mohammed.khalil@rsyd.dk

ACCEPTED: 11 December 2019

CONFLICTS OF INTEREST: none. Disclosure forms provided by the authors are available with the full text of this article at Ugeskriftet.dk/dmj

Sidebar placering
Venstrestillet
Article type
Journal
Magazine
References

LITERATURE

  1. Matuszkiewicz-Rowinska J, Malyszko J, Wieliczko M. Urinary tract infections in pregnancy: Old and new unresolved diagnostic and therapeutic problems. Arch Med Sci 2015;11:67-77.

  2. Schieve LA, Handler A, Hershow R et al. Urinary tract infection during pregnancy: its association with maternal morbidity and perinatal outcome. Am J Public Health 1994;84:405-10.

  3. Mazor-Dray E, Levy A, Schlaeffer F et al. Maternal urinary tract infection: is it independently associated with adverse pregnancy outcome? J Matern Fetal Neonatal Med 2009;22:124-8.

  4. Farkash E, Weintraub AY, Sergienko R et al. Acute antepartum pyelonephritis in pregnancy: a critical analysis of risk factors and outcomes. Eur J Obstet Gynecol Reprod Biol 2012;162:24-7.

  5. Regan JA, Klebanoff MA, Nugent RP et al. Colonization with group B streptococci in pregnancy and adverse outcome. VIP Study Group. Am J Obstet Gynecol 1996;174:1354-60.

  6. Schnarr J, Smaill F. Asymptomatic bacteriuria and symptomatic urinary tract infections in pregnancy. Eur J Clin Invest 2008;38(suppl 2):50-7.

  7. Schrag S, Gorwitz R, Fultz-Butts K et al. Prevention of perinatal group B streptococcal disease. Revised guidelines from CDC. MMWR Recomm Rep 2002;51(RR-11):1-22.

  8. Schrag SJ, Zell ER, Lynfield R et al. A population-based comparison of strategies to prevent early-onset group B streptococcal disease in neonates. N Engl J Med 2002;347:233-9.

  9. Centers for Disease Control and Prevention (CDC). Trends in perinatal group B streptococcal disease - United States, 2000-2006. MMWR Morb Mortal Wkly Rep 2009;58:109-12.

  10. Heath PT, Balfour GF, Tighe H et al. Group B streptococcal disease in infants: a case control study. Arch Dis Child 2009;94(9):674-80.

  11. Vergnano S, Embleton N, Collinson A et al. Missed opportunities for preventing group B streptococcus infection. Arch Dis Child Fetal Neonatal Ed 2010;95:46 F72-F73.

  12. Semeniuk H, Church D. Evaluation of the leukocyte esterase and nitrite urine dipstick screening tests for detection of bacteriuria in women with suspected uncomplicated urinary tract infections. J Clin Microbiol 1999;37:3051-2.

  13. Mignini LC, Abalos E, Widmer M et al. Accuracy of diagnostic tests to detect asymptomatic bacteriuria during pregnancy. Obstet Gynecol 2009;113(2 Pt 1):346-52.

  14. Khalil MR, Uldbjerg N, Thorsen PB et al. Intrapartum PCR assay versus antepartum culture for assessment of vaginal carriage of group B streptococci in a Danish cohort at birth. PLoS One 2017;12:e0180262.

  15. Schmidt MS, Sandegaard JL, Ehrenstein V et al. The Danish National Patient Registry: a review of content, data quality, and research potential. Clin Epidemiol 2015;7:449-90.

  16. Khalil MR, Thorsen PB, Møller JK et al. Number of colony-forming units in urine at 35-37 weeks’ gestation as predictor of the vaginal load of Group B Streptococci at birth. Eur J Obstet Gynecol Reprod Biol 2018;223:68-71.

  17. El Aila NA, Tency I, Claeys G et al. Comparison of different sampling techniques and of different culture methods for detection of group B streptococcus carriage in pregnant women. BMC Infect Dis 2010;10:285.

  18. Rogozińska E1, Formina S, Zamora J et al. Accuracy of onsite tests to detect asymptomatic bacteriuria in pregnancy: a systematic review and meta-analysis. Obstet Gynecol 2016;128:495-503.

  19. Persson KC, Christensen P, Forsgren A et al. Asymptomatic bacteriuria during pregnancy with special reference to group B streptococci. Scand J Infect Dis 1985;17:195-9.

  20. Verani JR, Schrag SJ. Group B streptococcal disease in infants: progress in prevention and continued challenges. Clin Perinatol, 2010;37:375-92.

Woodwing Id
1
Fil
Conflict of interest
Authors workplaces
1) Department of Gynaecology and Obstetrics, Lillebaelt Hospital, Kolding2) Department of Obstetrics and Gynaecology, Aarhus University Hospital 3) Research Unit for Gynaecology and Obstetrics, Department of Clinical Research, University of Southern Denmark4) Department of Clinical Microbiology, Lillebaelt Hospital, Vejle, Denmark

Dan Med J 2020;67(2):A08190466
Bib ref
Dan Med J 2020;67(2):A08190466
Article number
A08190466
Authors

Mohammed Rohi Khalil1, Niels Uldbjerg2, Poul Bak Thorsen3 & Jens Kjølseth Møller4

0 likes